Nguyễn Văn Minh
Khoa Kinh tế - Quản trị kinh doanh, Trường Đại học Thành Đông
Email: minhnv@thanhdong.edu.vn
Tóm tắt
Nghiên cứu kiểm định tác động của truyền thông tuyển sinh và thương hiệu trường tới quyết định nhập học của sinh viên Trường Đại học Thành Đông, thông qua 3 biến trung gian: nhận thức giá trị, niềm tin và thái độ. Dữ liệu được thu thập từ 215 sinh viên bằng bảng hỏi Likert 5 mức và phân tích bằng SPSS, SmartPLS. Kết quả cho thấy, Thương hiệu trường có ảnh hưởng mạnh nhất đến Quyết định nhập học, chủ yếu thông qua Niềm tin và Thái độ; trong khi Truyền thông tuyển sinh tác động gián tiếp thông qua Nhận thức giá trị. Nghiên cứu khẳng định vai trò trung tâm của thương hiệu nhà trường và truyền thông trong chiến lược tuyển sinh đại học, đồng thời đề xuất các giải pháp tăng cường hiệu quả truyền thông, củng cố thương hiệu và nâng cao trải nghiệm sinh viên.
Từ khóa: Truyền thông tuyển sinh, thương hiệu trường, nhận thức giá trị, quyết định nhập học
Summary
The study investigates the impact of enrollment communication and university branding on students’ enrollment decisions at Thanh Dong University, with a focus on the mediating roles of perceived value, trust, and attitude. Data were collected from 215 students using a structured questionnaire with a five-point Likert scale and analyzed using SPSS and SmartPLS. The results reveal that university branding has the strongest influence on enrollment decision, primarily mediated through trust and attitude. In contrast, enrollment communication exerts an indirect effect through perceived value. The study highlights the central role of university branding and communication in higher education recruitment strategies and proposes recommendations to enhance communication effectiveness, strengthen institutional branding, and improve the overall student experience.
Keywords: Enrollment communication, university branding, perceived value, trust, attitude, enrollment decision
ĐẶT VẤN ĐỀ
Trong bối cảnh giáo dục đại học Việt Nam đang chuyển mình mạnh mẽ, quy mô và loại hình đào tạo ngày càng đa dạng, tuyển sinh trở thành một trong những thách thức trọng tâm, đặc biệt đối với các trường đại học ngoài công lập. Sinh viên hiện nay không chỉ cân nhắc đến vấn đề học phí hay vị trí địa lý, mà còn quan tâm đến hình ảnh thương hiệu và chất lượng truyền thông tuyển sinh của nhà trường. Theo Chapman (1981), quyết định nhập học là kết quả của một quá trình phức hợp, trong đó thông tin do nhà trường truyền tải và nhận thức của người học về uy tín, thương hiệu đóng vai trò then chốt.
Cùng với sự phát triển của công nghệ số, truyền thông tuyển sinh không chỉ là công cụ cung cấp thông tin, mà trở thành phương tiện tạo dựng nhận thức, hình ảnh và cảm xúc của sinh viên tiềm năng. Thương hiệu đại học được cấu thành từ uy tín, chất lượng đào tạo, cơ hội việc làm và hình ảnh giảng viên, đóng vai trò như “tín hiệu thị trường” giúp giảm thiểu bất cân xứng thông tin giữa nhà trường và người học.
Đối với Trường Đại học Thành Đông, việc xác định tác động của truyền thông tuyển sinh và thương hiệu nhà trường có ý nghĩa học thuật và thực tiễn sâu sắc. Hiểu rõ mối quan hệ giữa 2 yếu tố này và quyết định nhập học sẽ giúp Nhà trường hoạch định chiến lược truyền thông hiệu quả hơn, xây dựng thương hiệu bền vững, đồng thời nâng cao năng lực cạnh tranh và khả năng thu hút sinh viên trong bối cảnh chuyển đổi giáo dục hiện nay.
TỔNG QUAN NGHIÊN CỨU
Quyết định nhập học của sinh viên là chủ đề trọng tâm của marketing giáo dục. Đây là kết quả của một quá trình cân nhắc phức tạp, chịu ảnh hưởng của nhiều yếu tố như tài chính, vị trí địa lý, truyền thông tuyển sinh, thương hiệu trường, giá trị cảm nhận, niềm tin và thái độ của người học (Chapman, 1981; Hossler và Symms Gallagher, 2014).
Truyền thông tuyển sinh giữ vai trò khởi phát trong quá trình lựa chọn, giúp sinh viên nhận biết và cân nhắc cơ sở đào tạo. Chapman (1981) khẳng định, thông tin tuyển sinh là nguồn dữ liệu quan trọng nhất trong quyết định chọn trường. Ngoài ra, tính rõ ràng, minh bạch và đa dạng kênh truyền thông làm tăng mức độ tin tưởng của sinh viên, còn Hemsley-Brown và Oplatka (2015) cho rằng, truyền thông hiện đại qua mạng xã hội, website và hội thảo trực tuyến đã tạo ra sự khác biệt đáng kể trong chiến lược tuyển sinh đại học.
Thương hiệu trường đại học cũng được xem là “tín hiệu thị trường” giúp giảm bất cân xứng thông tin và củng cố uy tín lâu dài (Keller, 1993). Theo Mourad và cộng sự (2011), thương hiệu mạnh góp phần củng cố niềm tin, nâng cao giá trị cảm nhận và thúc đẩy quyết định nhập học, trong khi nghiên cứu của Arpan và cộng sự (2003) nhấn mạnh hình ảnh giảng viên và cơ sở vật chất là yếu tố nền tảng trong xây dựng thương hiệu.
Các yếu tố trung gian như nhận thức giá trị, niềm tin và thái độ là cầu nối giữa truyền thông, thương hiệu và hành vi chọn trường (Zeithaml, 1988; Parasuraman và cộng sự, 2005; Morgan và Hunt, 1994). Trong giáo dục đại học, Quintal và cộng sự (2012) nhấn mạnh, truyền thông và thương hiệu thường ảnh hưởng gián tiếp thông qua các biến tâm lý này.
Tổng hợp các nghiên cứu cho thấy, quyết định nhập học là kết quả của sự kết hợp giữa thông tin, cảm nhận và trải nghiệm; đồng thời phản ánh mức độ hài lòng và gắn bó của sinh viên. Tuy nhiên, các nghiên cứu hiện chưa có mô hình tích hợp kiểm định đồng thời các mối quan hệ trung gian trong bối cảnh Việt Nam, đặc biệt là ở những trường ngoài công lập như Đại học Thành Đông. Do đó, việc kiểm định mô hình rút gọn tập trung vào quyết định nhập học vừa có ý nghĩa lý thuyết, vừa mang giá trị ứng dụng trong chiến lược tuyển sinh hiện nay.
GIẢ THUYẾT VÀ MÔ HÌNH NGHIÊN CỨU
Giả thuyết nghiên cứu
Truyền thông tuyển sinh (TruyenThongTS): là toàn bộ các hoạt động mà trường đại học triển khai để cung cấp thông tin, quảng bá hình ảnh, chương trình đào tạo và cơ hội học tập đến đối tượng tiềm năng. Theo Hossler và Symms Gallagher (2014), truyền thông đóng vai trò khởi phát trong tiến trình ra quyết định chọn trường, giúp sinh viên nhận diện và cân nhắc trường đại học trong “tập lựa chọn”. Trong kỷ nguyên số, các kênh như mạng xã hội, website, video ngắn và hội thảo trực tuyến trở thành công cụ chủ lực, giúp nhà trường tiếp cận và thuyết phục sinh viên hiệu quả hơn (Hemsley-Brown và Oplatka, 2015). Do đó, tác giả đề xuất các giả thuyết nghiên cứu sau:
H1: Truyền thông tuyển sinh có tác động tích cực đến Nhận thức giá trị của sinh viên.
H2: Truyền thông tuyển sinh có tác động tích cực đến Niềm tin của sinh viên đối với trường.
Thương hiệu trường (ThuongHieu): là tập hợp các nhận thức, hình ảnh, uy tín gắn liền với một cơ sở đào tạo, phản ánh giá trị cảm nhận của sinh viên và xã hội (Keller, 1993). Mourad và cộng sự (2011) khẳng định thương hiệu mạnh giúp nâng cao niềm tin, giảm rủi ro cảm nhận và thúc đẩy sự lựa chọn. Ngoài uy tín học thuật, thương hiệu còn được củng cố bởi chất lượng giảng viên, cơ sở vật chất, cơ hội nghề nghiệp và sự công nhận từ nhà tuyển dụng (Arpan và cộng sự, 2003). Trong bối cảnh cạnh tranh gay gắt, thương hiệu không chỉ là lợi thế chiến lược mà còn là điều kiện tiên quyết để nhà trường duy trì và phát triển nguồn tuyển sinh ổn định. Qua đó, các giả thuyết được đề xuất như sau:
H3: Thương hiệu trường có tác động tích cực đến Nhận thức giá trị của sinh viên.
H4: Thương hiệu trường có tác động tích cực đến Niềm tin của sinh viên.
H5: Thương hiệu trường có tác động tích cực đến Thái độ của sinh viên đối với trường.
Nhận thức giá trị (NhanThucGiaTri): nghiên cứu của Zeithaml (1988) định nghĩa nhận thức giá trị là sự đánh giá tổng thể của khách hàng về lợi ích nhận được so với chi phí bỏ ra. Trong giáo dục, lợi ích bao gồm chất lượng đào tạo, môi trường học tập, cơ hội việc làm; trong khi chi phí là học phí, thời gian và công sức. Parasuraman và cộng sự (2005) cho rằng nhận thức giá trị là một trong những yếu tố dự báo mạnh mẽ ý định lựa chọn dịch vụ. Đối với sinh viên, truyền thông rõ ràng và thương hiệu uy tín sẽ nâng cao giá trị cảm nhận, từ đó tăng khả năng đưa ra quyết định nhập học. Từ đó, tác giả đề xuất các giả thuyết sau:
H6: Nhận thức giá trị có tác động tích cực đến Quyết định nhập học.
H9: Nhận thức giá trị trung gian hóa mối quan hệ giữa Truyền thông/Thương hiệu và Quyết định nhập học.
Niềm tin (NiemTin): là sự kỳ vọng nhà trường sẽ thực hiện đúng cam kết, cung cấp dịch vụ chất lượng và tạo môi trường học tập đáng tin cậy (Morgan và Hunt, 1994). Niềm tin thể hiện qua sự tin tưởng vào uy tín giảng viên, chương trình đào tạo, hỗ trợ sinh viên (Quintal và cộng sự, 2012). Khi sinh viên có niềm tin cao, họ ít lo ngại rủi ro và sẵn sàng đưa ra quyết định nhập học. Từ những phân tích này, tác giả đề xuất các giả thuyết:
H7: Niềm tin có tác động tích cực đến Quyết định nhập học.
H10: Niềm tin trung gian hóa mối quan hệ giữa Truyền thông/Thương hiệu và Quyết định nhập học.
Thái độ (ThaiDo): Ajzen (1991) định nghĩa thái độ là yếu tố trung gian quan trọng, phản ánh cảm xúc và đánh giá tích cực/tiêu cực của cá nhân đối với một đối tượng. Trong giáo dục, khi sinh viên có thái độ tích cực đối với một trường, khả năng họ chọn nhập học sẽ cao hơn. Thái độ này thường được hình thành thông qua trải nghiệm ban đầu với thương hiệu và chất lượng truyền thông tuyển sinh. Từ đó, tác giả đề xuất các giả thuyết sau:
H8: Thái độ có tác động tích cực đến Quyết định nhập học.
H11: Thái độ trung gian hóa mối quan hệ giữa Thương hiệu và Quyết định nhập học.
Quyết định nhập học (QDnhaphoc): là kết quả cuối cùng của quá trình cân nhắc, phản ánh hành vi chính thức khi sinh viên lựa chọn theo học tại một cơ sở giáo dục (Chapman, 1981). Quyết định nhập học chịu tác động từ: (i) thông tin truyền thông ở giai đoạn nhận thức; (ii) các thuộc tính trường ở giai đoạn cân nhắc; và (iii) niềm tin, thái độ ở giai đoạn quyết định cuối cùng. Helgesen và Nesset (2007) khẳng định rằng quyết định nhập học gắn liền với sự hài lòng và khả năng gắn bó của sinh viên sau này. Trong nghiên cứu này, quyết định nhập học được xem là biến phụ thuộc trung tâm, phản ánh hiệu quả của toàn bộ tiến trình truyền thông và xây dựng thương hiệu.
Mô hình nghiên cứu
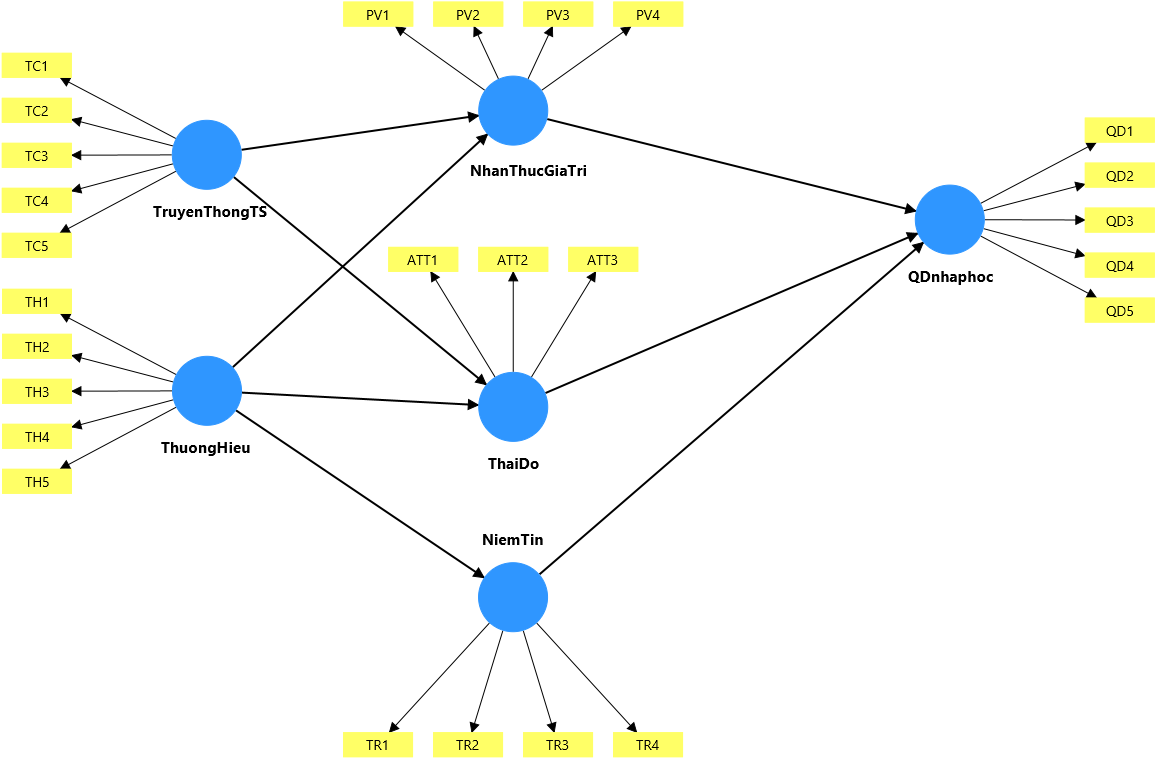
Từ tổng quan nghiên cứu và các giả thuyết, mô hình nghiên cứu được xây dựng như Hình, với biến phụ thuộc trung tâm là quyết định nhập học (QDnhaphoc), chịu tác động trực tiếp và gián tiếp từ các biến độc lập (TruyenThongTS - TC và ThuongHieu - TH) và các biến trung gian (NhanThucGiaTri - PV, ThaiDo - ATT, NiemTin - TR).
Hình: Mô hình nghiên cứu
![]() |
| Nguồn: Đề xuất của tác giả |
PHƯƠNG PHÁP NGHIÊN CỨU
Nghiên cứu định lượng được thực hiện nhằm kiểm định tác động của Truyền thông tuyển sinh và Thương hiệu trường đến Quyết định nhập học của sinh viên Trường Đại học Thành Đông, thông qua các biến trung gian gồm: Nhận thức giá trị, Niềm tin và Thái độ. Dữ liệu thu thập từ 215 phiếu khảo sát hợp lệ của tân sinh viên và sinh viên năm 2-3 bằng bảng hỏi Likert 5 mức. Dữ liệu được xử lý bằng SPSS (kiểm định Cronbach’s Alpha, EFA) và SmartPLS (đánh giá CR, AVE, SEM, Bootstrapping) nhằm phân tích các mối quan hệ trực tiếp và gián tiếp, qua đó xác định vai trò trung gian của các yếu tố tâm lý trong mối liên hệ giữa truyền thông, thương hiệu và quyết định nhập học. Nghiên cứu sử dụng cách viết số thập phân theo chuẩn quốc tế.
KẾT QUẢ NGHIÊN CỨU
Đánh giá thang đo (EFA, Cronbach’s Alpha, CR, AVE)
Bảng 1: Đánh giá độ tin cậy và giá trị hội tụ
| Nhân tố | Cronbach's alpha | Độ tin cậy tổng hợp (rho_c) | Phương sai trích trung bình (AVE) |
| NhanThucGiaTri | 0.843 | 0.895 | 0.680 |
| NiemTin | 0.811 | 0.876 | 0.638 |
| QDnhaphoc | 0.909 | 0.932 | 0.734 |
| ThaiDo | 0.842 | 0.904 | 0.759 |
| ThuongHieu | 0.879 | 0.911 | 0.673 |
| TruyenThongTS | 0.852 | 0.893 | 0.627 |
Nguồn: Kết quả phân tích số liệu trên SmartPLS
Kết quả nghiên cứu cho thấy các thang đo đều đạt mức độ tin cậy và giá trị hội tụ cao. Cụ thể, hệ số Cronbach’s Alpha dao động từ 0.811-0.909, đều vượt ngưỡng 0.70, cho thấy các biến quan sát có độ nhất quán nội tại tốt và phản ánh ổn định các khái niệm tiềm ẩn. Chỉ số độ tin cậy tổng hợp (rho_c) nằm trong khoảng 0.876-0.932, vượt mức tối thiểu 0.70, chứng tỏ các thang đo có mức độ tương quan cao giữa các biến quan sát trong cùng một nhân tố. Đồng thời, giá trị phương sai trích trung bình (AVE) của các cấu trúc dao động từ 0.627-0.759, đều lớn hơn 0.50, khẳng định thang đo đạt được giá trị hội tụ - tức là các biến quan sát trong cùng một nhân tố có sự liên hệ chặt chẽ và phản ánh tốt bản chất của khái niệm được đo lường.
Như vậy, tất cả các thang đo trong mô hình đều đạt độ tin cậy và giá trị đo lường theo tiêu chuẩn quốc tế, đủ điều kiện sử dụng cho phân tích mô hình cấu trúc (SEM/PLS).
Bảng 2: Tỷ số HTMT
| Nhân tố | NhanThucGiaTri | NiemTin | QDnhaphoc | ThaiDo | ThuongHieu | TruyenThongTS |
| NhanThucGiaTri |
|
|
|
|
|
|
| NiemTin | 0.292 |
|
|
|
|
|
| QDnhaphoc | 0.463 | 0.379 |
|
|
|
|
| ThaiDo | 0.165 | 0.22 | 0.438 |
|
|
|
| ThuongHieu | 0.199 | 0.422 | 0.286 | 0.306 |
|
|
| TruyenThongTS | 0.415 | 0.285 | 0.135 | 0.083 | 0.095 |
|
Nguồn: Kết quả phân tích số liệu trên SmartPLS
Tất cả các hệ số tương quan giữa các cặp cấu trúc đều nhỏ hơn 0.85, cụ thể dao động trong khoảng 0.083-0.463. Điều này chứng tỏ các khái niệm trong mô hình, bao gồm: Truyền thông tuyển sinh, Thương hiệu trường, Nhận thức giá trị, Niềm tin, Thái độ và Quyết định nhập học có giá trị phân biệt rõ ràng, không xảy ra hiện tượng trùng lặp hay chồng lấn giữa các biến tiềm ẩn. Ngoài ra, các chỉ số VIF của biến quan sát dao động từ 1.58-3.02, thấp hơn ngưỡng cảnh báo 5.0. Điều này cho thấy hiện tượng đa cộng tuyến không xuất hiện đáng kể trong mô hình, đảm bảo sự ổn định của các ước lượng hồi quy.
Đánh giá mô hình cấu trúc (SEM/PLS) và kiểm định giả thuyết
Kết quả phân tích cho thấy các giá trị R² dao động từ 0.075-0.309, phản ánh mức độ giải thích trung bình của mô hình. Cụ thể, Nhận thức giá trị (R² = 0.171) được giải thích bởi Truyền thông tuyển sinh và Thương hiệu trường; Niềm tin (R² = 0.134) chủ yếu chịu ảnh hưởng từ Thương hiệu; Thái độ (R² = 0.075) chịu tác động kết hợp của Truyền thông và Thương hiệu; Quyết định nhập học (R² = 0.309) được giải thích bởi 3 biến trung gian: Nhận thức giá trị, Niềm tin và Thái độ. Với mức R² trên 0.30, mô hình nghiên cứu được đánh giá là đạt yêu cầu đối với các mô hình hành vi xã hội, có khả năng dự báo khá tốt.
Về cường độ tác động (f²), kết quả chỉ ra rằng Truyền thông tuyển sinh → Nhận thức giá trị (f² = 0.170) và Thương hiệu trường → Niềm tin (f² = 0.155) là những mối quan hệ có ảnh hưởng trung bình; trong khi Nhận thức giá trị → Quyết định nhập học (f² = 0.135) và Thái độ → Quyết định nhập học (f² = 0.129) cũng thể hiện tác động đáng kể. Điều này cho thấy truyền thông và thương hiệu trường đều có vai trò quan trọng trong việc hình thành nhận thức, niềm tin và hành vi lựa chọn của sinh viên. Ngược lại, mối quan hệ Truyền thông tuyển sinh → Thái độ (f² = 0.001) gần như không có ảnh hưởng, phản ánh rằng hoạt động truyền thông hiện tại của trường chủ yếu cung cấp thông tin, ngoài ra chưa tạo được ấn tượng cảm xúc tích cực đối với người học.
Bảng 3: Kết quả kiểm định giả thuyết
| Giả thuyết | Mối quan hệ | Hệ số β | T-value | P-value | Kết luận |
| H1 | Truyền thông tuyển sinh → Nhận thức giá trị | 0.376 | 6.401 | 0.000 | Chấp nhận |
| H2 | Truyền thông tuyển sinh → Thái độ | -0.028 | 0.448 | 0.654 | Bác bỏ |
| H3 | Thương hiệu trường → Nhận thức giá trị | 0.203 | 3.239 | 0.001 | Chấp nhận |
| H4 | Thương hiệu trường → Niềm tin | 0.366 | 6.299 | 0.000 | Chấp nhận |
| H5 | Thương hiệu trường → Thái độ | 0.270 | 4.146 | 0.000 | Chấp nhận |
| H6 | Nhận thức giá trị → Quyết định nhập học | 0.316 | 5.319 | 0.000 | Chấp nhận |
| H7 | Niềm tin → Quyết định nhập học | 0.195 | 3.155 | 0.002 | Chấp nhận |
| H8 | Thái độ → Quyết định nhập học | 0.305 | 5.544 | 0.000 | Chấp nhận |
Nguồn: Kết quả phân tích số liệu trên SmartPLS
Kết quả kiểm định giả thuyết cho thấy, Thương hiệu trường có vai trò trung tâm, tác động mạnh nhất đến Niềm tin và Thái độ, từ đó ảnh hưởng gián tiếp đến Quyết định nhập học. Bên cạnh đó, Truyền thông tuyển sinh cũng có ảnh hưởng đáng kể nhưng chủ yếu thông qua Nhận thức giá trị. Các biến trung gian gồm: Nhận thức giá trị, Niềm tin và Thái độ giải thích phần lớn cơ chế tác động, phù hợp với lý thuyết hành vi có kế hoạch và mô hình giá trị cảm nhận. Điều này hàm ý rằng để nâng cao hiệu quả tuyển sinh, Trường Đại học Thành Đông cần chú trọng vào việc củng cố thương hiệu, gia tăng niềm tin và tạo dựng thái độ tích cực thông qua trải nghiệm truyền thông và dịch vụ giáo dục đồng nhất, minh bạch và truyền cảm hứng.
HÀM Ý QUẢN TRỊ
Kết quả nghiên cứu cho thấy thương hiệu trường đại học và truyền thông tuyển sinh là 2 yếu tố chủ đạo ảnh hưởng đến quyết định nhập học của sinh viên. Từ đó, tác giả đề xuất một số hàm ý quản trị quan trọng cho Trường Đại học Thành Đông trong hoạch định chiến lược tuyển sinh, thu hút sinh viên, cụ thể:
Thứ nhất, củng cố và phát triển thương hiệu trường cần được xem là ưu tiên hàng đầu. Một thương hiệu đại học mạnh không chỉ giúp sinh viên cảm thấy yên tâm về chất lượng đào tạo mà còn khơi dậy lòng tự hào và gắn bó lâu dài. Nhà trường cần đẩy mạnh các hoạt động khẳng định uy tín học thuật thông qua công bố khoa học, liên kết quốc tế, hợp tác doanh nghiệp và những câu chuyện thành công của sinh viên, cựu sinh viên. Việc định vị thương hiệu nên tập trung vào các giá trị cốt lõi như: môi trường học thân thiện, giảng viên tận tâm, đào tạo gắn liền thực tiễn và cơ hội việc làm vững chắc. Khi thương hiệu trở thành biểu tượng của chất lượng và niềm tin, nó sẽ tạo động lực mạnh mẽ thúc đẩy quyết định nhập học.
Thứ hai, nâng cao hiệu quả truyền thông tuyển sinh là yếu tố chiến lược để mở rộng phạm vi tiếp cận và gia tăng nhận thức giá trị của sinh viên tiềm năng. Nhà trường cần xây dựng hệ thống truyền thông đa kênh (website, mạng xã hội, video tương tác, sự kiện trực tiếp) với nội dung cá nhân hóa, trực quan và chân thực. Thông điệp truyền thông không chỉ dừng ở việc cung cấp thông tin mà cần nhấn mạnh “giá trị trải nghiệm”. Đây là những lợi ích thực tế mà sinh viên nhận được khi theo học, như cơ hội nghề nghiệp, hỗ trợ học tập, học bổng và trải nghiệm quốc tế. Sự minh bạch, kịp thời và sáng tạo trong truyền thông sẽ làm gia tăng cảm nhận giá trị và niềm tin đối với trường.
Thứ ba, tăng cường yếu tố trải nghiệm và gắn kết cảm xúc của sinh viên là chìa khóa để chuyển hóa nhận thức thành thái độ và hành vi nhập học. Các hoạt động định hướng tân sinh viên, ngày hội trải nghiệm, tư vấn trực tiếp với giảng viên hay các chương trình học thử ngắn hạn nên được triển khai thường xuyên nhằm giúp sinh viên tương tác trực tiếp với môi trường học tập. Khi sinh viên được “trải nghiệm trước” và cảm nhận sự gần gũi, chuyên nghiệp, họ sẽ hình thành thái độ tích cực và quyết định lựa chọn trường dễ dàng hơn.
Thứ tư, xây dựng hệ thống phản hồi và đo lường liên tục để đánh giá hiệu quả truyền thông, thương hiệu là cần thiết. Nhà trường nên định kỳ khảo sát sinh viên, phụ huynh, cựu sinh viên về mức độ nhận biết thương hiệu, niềm tin và giá trị cảm nhận, từ đó điều chỉnh chiến lược linh hoạt theo từng nhóm đối tượng mục tiêu.
Tài liệu tham khảo:
1. Ajzen, I (1991). The Theory of Planned Behavior. Organizational Behavior and Human Decision Processes, 50(2), 179-211.
2. Arpan, L. M., Raney, A. A., & Zivnuska, S (2003). A cognitive approach to understanding university image. Corporate Communications: An International Journal, 8(2), 97-113. https://doi.org/10.1108/13563280310474535.
3. Chapman (1981). A Model of Student College Choice. The Journal of Higher Education, 52(5), 490-505.
4. Helgesen, Ø., & Nesset, E (2007). What accounts for students’ loyalty? Some field study evidence. International Journal of Educational Management. Vol. 21, Issue 2, pp. 126-143. https://doi.org/10.1108/09513540710729926.
5. Hemsley-Brown, J., & Oplatka, I (2015). University choice: What do we know, what don’t we know and what do we still need to find out? International Journal of Educational Management, 29(3), 254-274. https://doi.org/10.1108/IJEM-10-2013-0150.
6. Hossler, D., & Symms Gallagher, K (2014). Studying Student College Choice: A Three-Phase Model and the Implications for Policymakers. https://www.researchgate.net/publication/234741450.
7. Keller, K. L (1993). Conceptualizing, Measuring, and Managing Customer-Based Brand Equity. Source: Journal of Marketing. Vol. 57, Issue 1.
8. Morgan, R. M., & Hunt, S. D (1994). The Commitment-Trust Theory of Relationship Marketing. Journal of Marketing, 58(3), 20-38.
9. Mourad, M., Ennew, C., & Kortam, W (2011). Brand equity in higher education. Marketing Intelligence & Planning, 29(4), 403-420. https://doi.org/10.1108/02634501111138563.
10. Parasuraman, A., Zeithaml, V. A., & Malhotra, A (2005). E-S-QUAL a multiple-item scale for assessing electronic service quality. Journal of Service Research, 7(3), 213–233. https://doi.org/10.1177/1094670504271156.
11. Quintal, V. A., Sultan, P., & Wong, ho Y (2012). Service quality in a higher education context: An integrated model. Asia Pacific Journal of Marketing and Logistics, 24(5), 755-784. https://doi.org/10.1108/13555851211278196.
12. Zeithaml, V. A (1988). Consumer Perceptions of Price, Quality, and Value: A Means-End Model and Synthesis of Evidence. Journal of Marketing, 52(3), 2-22. https://doi.org/10.1177/002224298805200302.
| Ngày nhận bài: 16/9/2025; Ngày hoàn thiện biên tập: 11/10/2025; Ngày duyệt đăng: 15/10/2025 |
